根据省教育厅通知及苏州官方校历,全市中小学幼儿园寒假时间为2026年2月7日至3月4日,3月4日报到,3月5日正式上课。3月5日起,苏州94条学校线路+52条定制线路也要全面恢复啦。
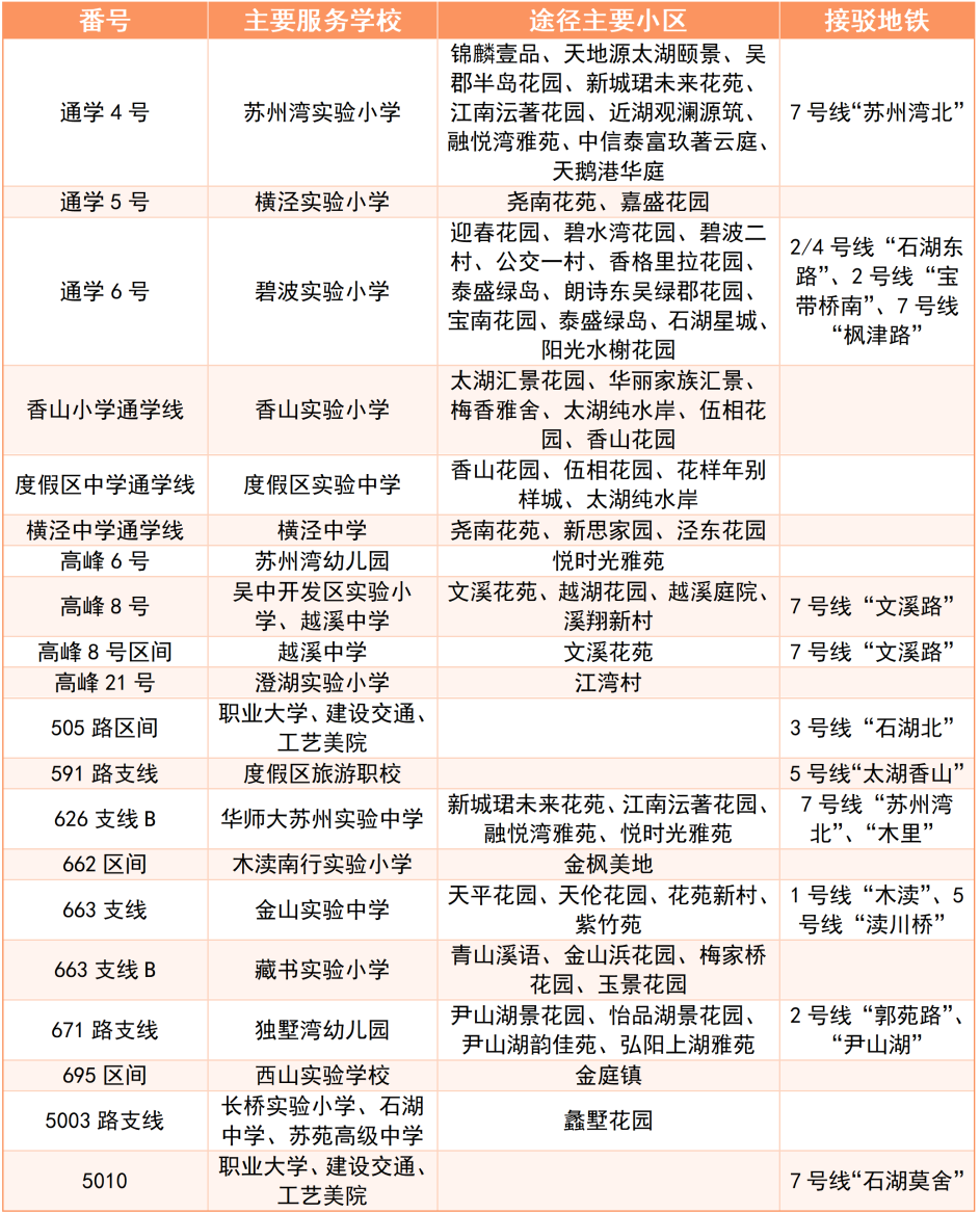
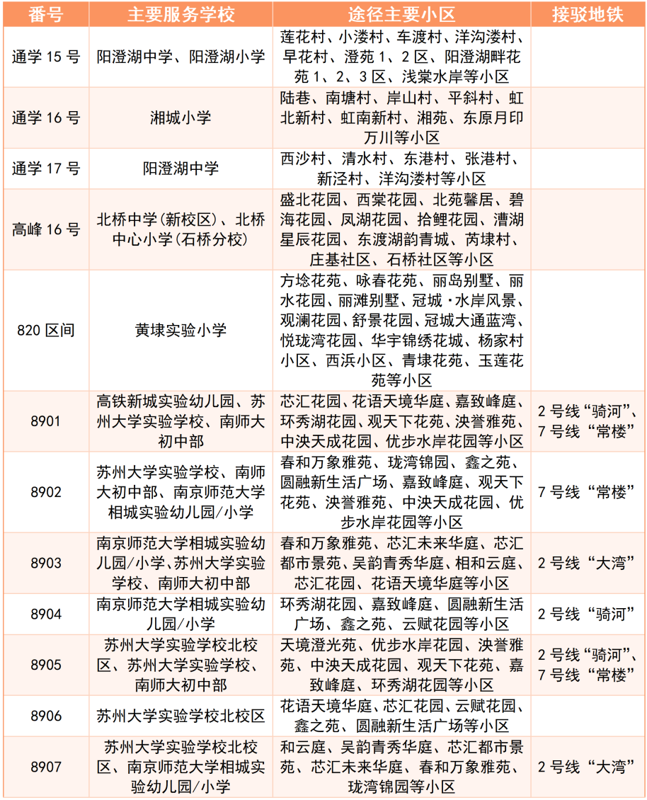
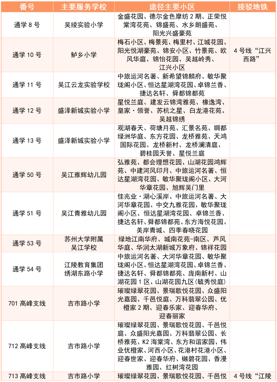
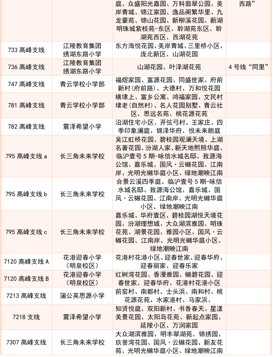
家校直达、地铁接驳,跨城通学、课后延时,线路直达全市100+所学校,串联400+个小区、46座地铁站,实现“出门即上车,下车即进校”,让学子们从容开启新学年。

六区护学线路指引请查收。
姑苏区

苏州工业园区

苏州高新区

吴中区

相城区

吴江区



温馨提示
一、定制通学公交乘坐须知
预约乘车,全程可视:定制通学公交实行“预约制”,采用“一线一群”服务机制;家长可在群内报名预约,并通过“苏智出行”微信小程序实时查看车辆动态、到站信息,通学全程可视化、可追溯。

定点接送,准时出发:实行“定时、定点,点对点直达”模式,仅在预约站点停靠,不随意上下客;请按预约时间、地点提前候车。
专人护航,安全无忧:每辆定制通学公交均配备安全员,维护乘车秩序、协助学生上下车。学生如需临时变更行程,请提前24小时在微信群内告知。
专属服务,可约可订:定制通学公交重点聚焦高中生及长距离通学群体。如您所在的社区或学校也有定制需求,欢迎拨打苏州公交集团官方服务热线:0512-66666999咨询预约。
二、常规学校线路乘坐须知
票务准备:学生可凭教育E卡通免费乘车,乘车前请先通过“智慧苏州APP”完成增效,避免上车刷卡失败。
文明候车:请在站台或指定区域有序候车,不追逐打闹;车辆进站停稳后再依次上下车,切勿追赶车辆。
安全乘车:全程坐稳扶好,不将头手伸出窗外;提前做好下车准备,待车辆停稳再起身离开。
现场守护:开学期间,公交管家将驻守校园周边重点站点,引导候车、乘车秩序,现场可随时寻求帮助。
延时护航:针对学校课后延时服务,学校线路将通过增开班次,解决家长工作繁忙、无法及时接娃的难题。
全龄共享:通学线路在保障学生上下学的同时,兼顾教师通勤、家长接送高峰,“一线多用,全龄共享”,方便更多市民出行。
新学期即将开始,祝同学们新的一年在知识的原野上自由驰骋,书写更多精彩!
素材来源:今日苏州公交
本篇文章共有1页 当前为第 1 页

回到
顶部
